
来源:上海沪升实验仪器厂发布时间:2020-04-26

产品用途
跌落试验台主要适用于测试产品包装后,受到坠落时受损情况,评估部件在搬运过程中,遭受落下时其耐冲击强度。跌落试验台通过自由跌落对运输包装件进行垂直冲击试验 ,适用于电子产品包装跌落、塑胶产品包装跌落、玩具产品包装跌落、其它成品包装跌落等。
应用领域
消费性电子工业,光电产业,生物科技,学术研究单位,医疗保险产业,航太工业,半导体工业,通讯工业,汽车工业,资讯工业。
符合标准
ASTM D5276、GB/T4857、ISO2248、JIS Z0202等相关标准
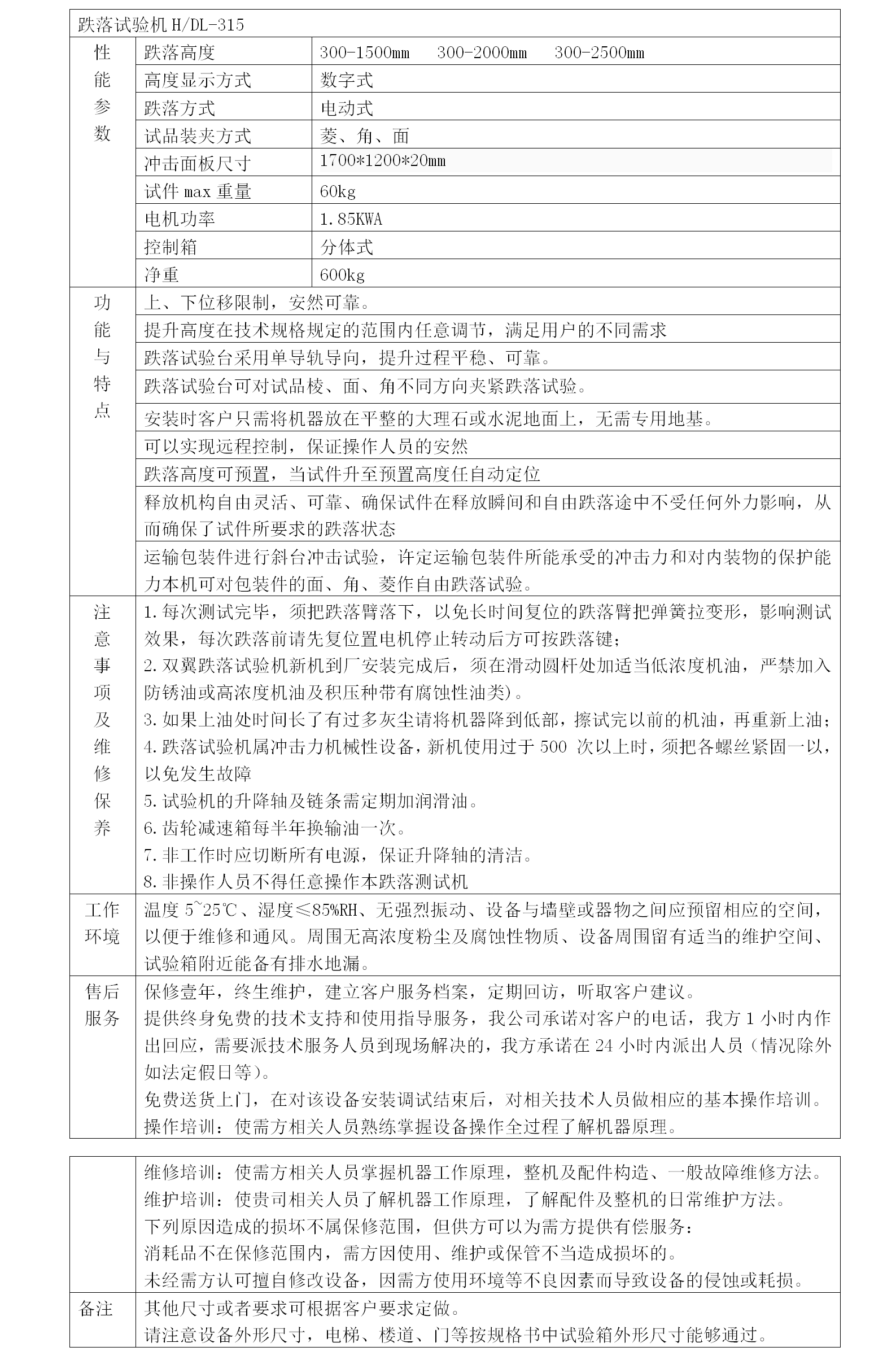
技术规格



上一篇:没有了
下一篇:没有了
版权所有 上海沪升仪器设备有限公司 ICP备2021024265号-1
咨询热线:400-668-1755
卜先生:138 1634 3163
传真:021-57475325 E-mail:husheng51@shhusheng.com
地址:上海市奉贤区青村镇金钱公路4969号 网站设计:柠檬盛世