
来源:上海沪升实验仪器厂发布时间:2020-04-24

产品用途
①老化测试是加快加硫橡胶的劣化,以计算加热前后拉力及伸长的变化率,一般设定在70℃下测试一日,就相当于暴露在大气中6个月的时间;
②耐黄变测试是模拟大气环境中,受阳光紫外线照射,外观变化一般认为在50℃下测试9小时,理论上相当于暴露在大气中6个月的时间。
应用领域
消费性电子工业,光电产业,生物科技,学术研究单位,医疗保险产业,航太工业,半导体工业,通讯工业,汽车工业,资讯工业。
符合标准
JIS-P8127、ASTMD1148
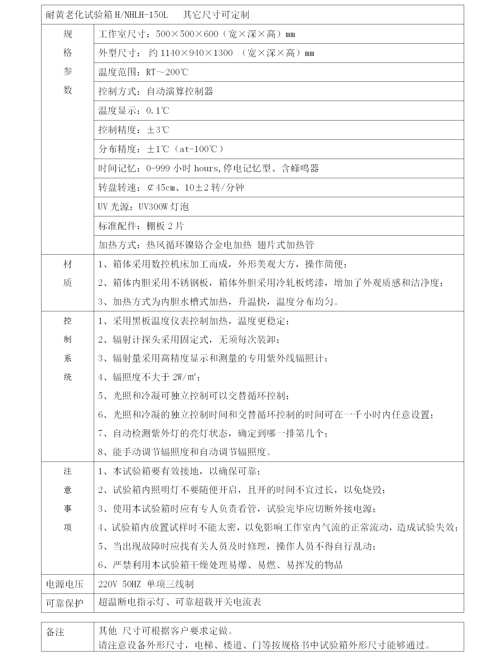
技术规格


上一篇:密封胶相容性试验箱
下一篇:换气式高温老化试验箱
版权所有 上海沪升仪器设备有限公司 ICP备2021024265号-1
咨询热线:400-668-1755
卜先生:138 1634 3163
传真:021-57475325 E-mail:husheng51@shhusheng.com
地址:上海市奉贤区青村镇金钱公路4969号 网站设计:柠檬盛世