
来源:上海沪升实验仪器厂发布时间:2020-04-26

产品用途
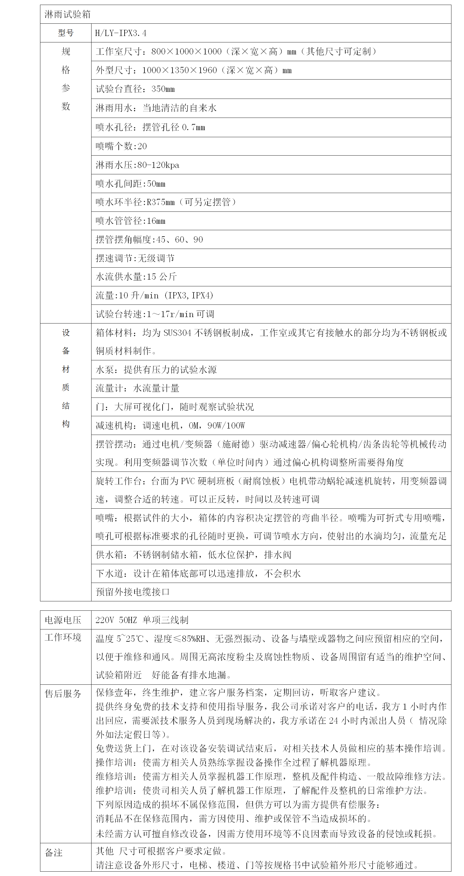
淋雨试验箱主要用于考核产品外壳/密封件在淋雨试验后或者在试验中是否能保证该设备及元器件良好的工作性能和技术状态。同时产品在运输和使用的过程中可能受到浸水的影响,为产品技术标准提供引用依据。适用以自然条件为基础所进行的人工淋雨试验,不带有强风速的降雨,不考虑试样的高温及雨水温度差所引起的大量进水。
应用领域
消费性电子工业,光电产业,生物科技,学术研究单位,医疗保险产业,航太工业,半导体工业,通讯工业,汽车工业,资讯工业。
符合标准
DIN_40050-9_EN_防护等级
GMW 3172(2007)车辆环境、可靠性和性能一般要求
VW80106-2008 汽车上电气和电子部件一般试验条件
ISO16750-1-2006道路车辆 电气及电子设备的环境条件和试验(一般规定)
DIN40050-9 外壳防护等级IP代码
ISO20653道路车辆-防护等级(IP代码)-电气设备对外来物,水和接触的防护
IEC60529电器外壳保护分类等级(IP)码
GB 4208(1993)外壳防护等级
GB 10485(1989)汽车及挂车外部照明和信号装置基本环境试验
GBT 2423.23(1995)电工电子产品环境试验试验Q:密封
GBT 2423.38(1990)电工电子产品基本环境试验规程试验R 水试验方法等相关标准。


上一篇:1.2滴水试验装置
下一篇:5.6淋雨装置强冲水试验台
版权所有 上海沪升仪器设备有限公司 ICP备2021024265号-1
咨询热线:400-668-1755
卜先生:138 1634 3163
传真:021-57475325 E-mail:husheng51@shhusheng.com
地址:上海市奉贤区青村镇金钱公路4969号 网站设计:柠檬盛世