
来源:上海沪升实验仪器厂发布时间:2020-04-26

产品用途
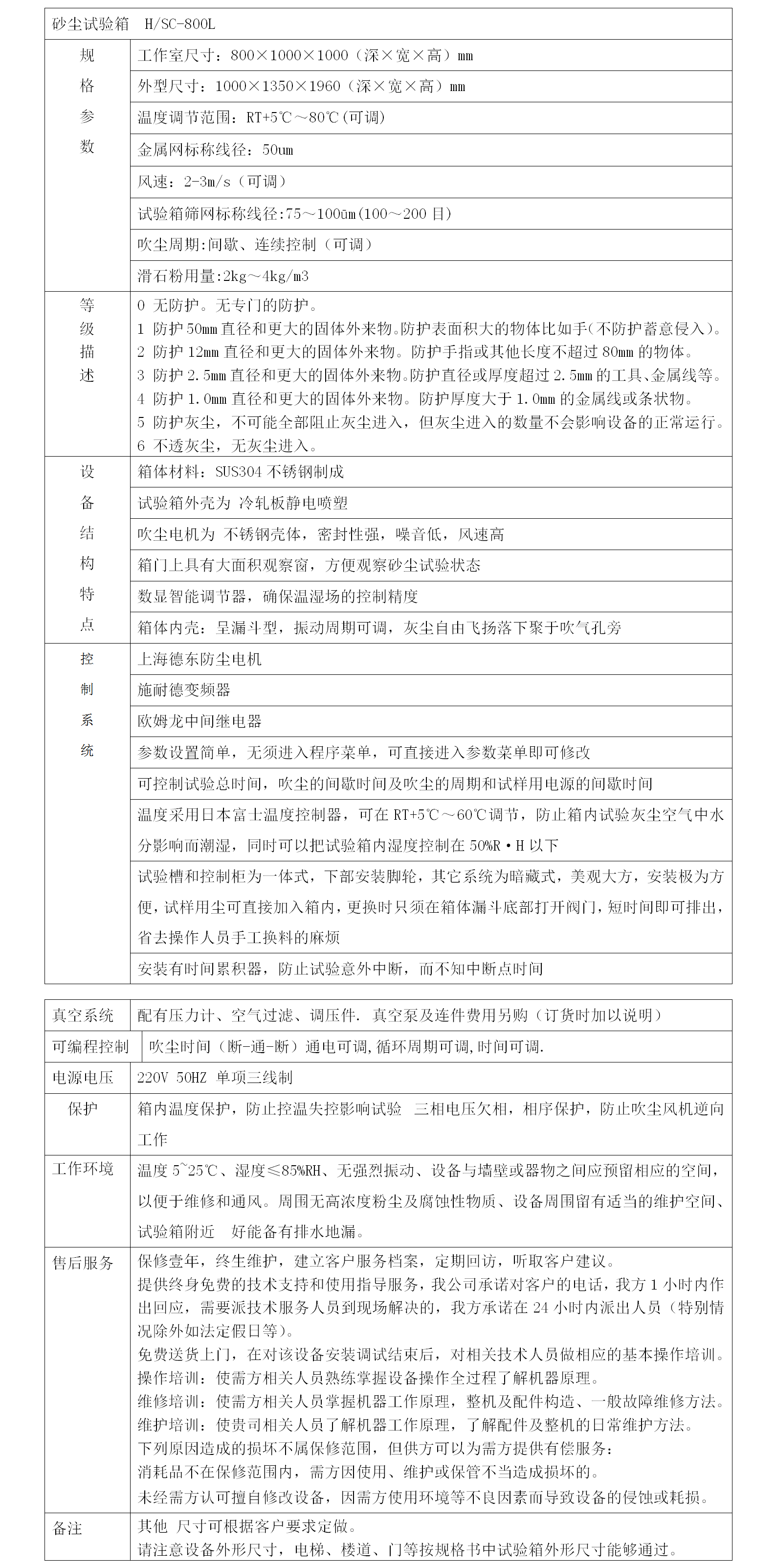
砂尘试验箱是由风机推动相应浓度的砂尘以相应的流速吹过试验样品表面,从而评价这些试验样品(设备)暴露于干砂或充满尘土的大气作用下防御尘埃微粒渗透效应的能力、防御砂砾的磨蚀或阻塞效应的能力及能否储存和运行的能力.
应用领域
消费性电子工业,光电产业,生物科技,学术研究单位,医疗保险产业,航太工业,半导体工业,通讯工业,汽车工业,资讯工业。
符合标准
设备满足GB/T4208-2008.GB10485、低压电器外壳防护国家标准GB4942.1-85的各项要求,也可满足GB7000.1对防尘灯具(IP5X)的防尘试验,能够提供非层流状的载尘的垂直循环气流,并对其循环载尘气流、开、停、自动定时或连续控制。


上一篇:摆杆淋雨试验
下一篇:没有了
版权所有 上海沪升仪器设备有限公司 ICP备2021024265号-1
咨询热线:400-668-1755
卜先生:138 1634 3163
传真:021-57475325 E-mail:husheng51@shhusheng.com
地址:上海市奉贤区青村镇金钱公路4969号 网站设计:柠檬盛世